


La pelea por el Fondo del Conurbano se recalienta por la vía judicial, a la espera que la Corte Suprema defina si avala el reclamo de la gobernadora bonaerense María Eugenia Vidal para eliminar un tope que le impide al distrito recibir unos 53.000 millones de pesos anuales (algo así como medio punto de PBI), y por la vía política, con la presión del resto de los mandatarios provinciales que se reúnen para buscar alguna compensación si pierden ingresos por esa partida.
¿Qué es el Fondo del Conurbano?
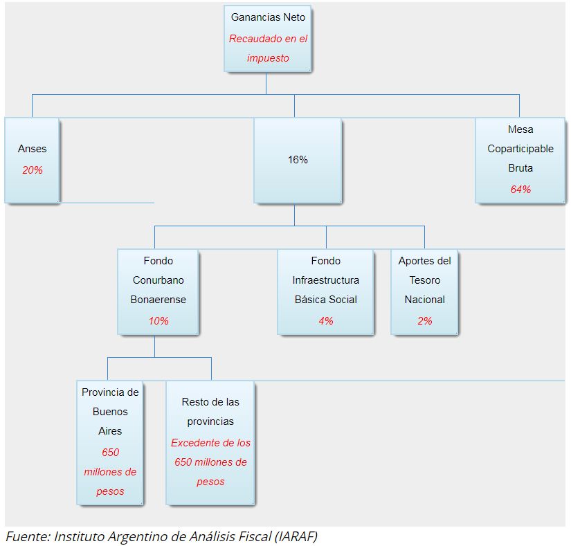
El Fondo de Reparación Histórica del Conurbano nació en 1992, se financia con el 10 por ciento de la recaudación del impuesto a las ganancias, y se creó para equilibrar lo que recibía la provincia de Buenos Aires en coparticipación, el monto que Nación le gira a las provincias sobre lo recaudado por distintos impuestos. Constituye un fondo para la realización de obras de infraestructura en el territorio del conurbano administrado por el gobierno provincial.
Comenzó a gestarse en 1989 bajo la gobernación de Antonio Cafiero, pero se trató en el Parlamento cinco meses después de la asunción de Eduardo Duhalde que justamente puso como condición su aprobación para presentar su candidatura.

El comienzo de la polémica
La ley 24.621, sancionada el 27 de diciembre de 1995 y promulgada el 3 de enero de 1996, impuso un tope de 650 millones pesos (en ese momento equivalente a dólares) de lo destinado a la provincia de Buenos Aires y el excedente de la recaudación de ganancias empezó a ser repartido entre el resto de las provincias (con excepción de la Ciudad de Buenos Aires) de acuerdo con los coeficientes de la Ley de Coparticipación.
En estos veinte años la recaudación de ganancias aumentó producto de la inflación, las devaluaciones, el crecimiento económico y la falta de actualización al mínimo no imponible, pero el tope se mantuvo. Esto produjo que la provincia de Buenos Aires se quede hoy con menos del 2% del Fondo del Conurbano, estimado en unos 53.000 millones de pesos en el ejercicio 2017 y unos 65.000 millones en 2018 según lo proyectado en recaudación por ganancias.
A modo de ejemplo, los bonaerenses recibieron el año pasado el tope de 650 millones de pesos del total de 43.000 millones de pesos del fondo, mientras que Santa Fe se llevó 4.809 millones de pesos, o sea, siete veces más.


La judicialización del conflicto
Ante esta situación, el Ejecutivo bonaerense presentó el 1 de agosto del año pasado una demanda contra el Estado nacional en la Corte Suprema por considerar "inconstitucional" el tope. La presentación judicial podría resultar en un resarcimiento de 300 mil millones de pesos que surgen del reclamo por el retroactivo de los recursos no recibidos entre 2011 y 2015.
El máximo tribunal invitó a las provincias a que intervengan en defensa de sus derechos al concluir que “la controversia resulta común a los demás estados provinciales”. Por esa razón, y en distintas fechas de acuerdo a cuando fueron notificadas, los representantes de las provincias desfilarán ante los ministros de la Corte para defender su postura. Tierra del Fuego, el último distrito en dar su postura, fue convocado para noviembre por lo que el fallo no estará antes de las elecciones del 22 de octubre.
Sin embargo, el gobierno de Vidal solicitó una medida cautelar hasta que resuelva el tema de fondo. Esa cautelar pide que la justicia elimine el tope o que Buenos Aires ingrese en el reparto de ese 10% de lo recaudado por Ganancias.
Como respuesta, una veintena de fiscales de Estado provinciales de todo el país se reunió el 25 de agosto para definir una estrategia. Según dijo el fiscal de Estado de Entre Ríos, Julio Rodríguez Signes, "fue unánime que ninguna provincia está dispuesta a ceder ni un centavo". En la reunión afirmaron además que debería darse una discusión de todo el régimen de coparticipación y no sólo de la caja bonaerense.
El planteo reforzó el de los gobernadores, en especial los del PJ, que plantearon su postura contraria a resignar fondos. Los mandatarios provinciales se vuelven a reunir hoy en la Casa de San Juan en Capital Federal para pedir posibles compensaciones ante lo que sería una fuerte pérdida en sus arcas. Una propuesta que manejan es abrir la discusión del reparto de lo que se recauda por el impuesto al cheque.
El plan B del Ejecutivo bonaerense
En caso de que la inconstitucionalidad del tope no prospere, la provincia de Buenos Aires solicita, según informaron a Télam desde la Fiscalía de Estado bonaerense, que se declare inconstitucional la exclusión de la provincia del reparto del remanente del fondo y del 4 por ciento de Ganancias que se les asigna a las demás provincias como compensación.
El antecedente reciente del debate de la coparticipación en la Corte
En noviembre de 2015 la Corte Suprema declaró inconstitucional la deducción del 15 por ciento de la coparticipación federal impositiva para financiar a la Anses, originalmente pactada en la cláusula primera del “Acuerdo entre el Gobierno Nacional y los Gobiernos Provinciales” del 12 de agosto de 1992, ratificada por la Ley 24.130, y prorrogada sucesivamente mediante diversos pactos intrafederales de la misma naturaleza.
Una vez vencidos esos compromisos, el Estado Nacional extendió a partir del 1 de enero de 2006 el plazo de esa deducción de manera unilateral mediante el dictado de la Ley 26.078, cuyo artículo 76 fue declarado inconstitucional.
Con el voto de Ricardo Lorenzetti, Juan Carlos Maqueda y Carlos Fayt (los primeros dos siguen siendo ministros de la Corte y Fayt falleció el año pasado), el cuerpo hizo lugar a las demandas planteadas por las provincias de Santa Fe y San Luis y, con esos antecedentes, ordenó al Estado Nacional, con carácter de medida cautelar, que suspenda de manera inmediata los descuentos que se le efectúan a Córdoba.
El Gobierno, encabezado por el ministro del Interior, Rogelio Frigerio, llevó adelante diálogos con esas provincias y comenzó a devolverles a Córdoba, Santa Fe y San Luis el 15% de la coparticipación que la Nación les descontaba para la Anses.
Alguien tiene que ceder
El Instituto Argentino de Análisis Fiscal (Iaraf) realizó un informe sobre el impacto de la decisión en base a cuatro alternativas al problema. Pero en todas "la recuperación de participación de la provincia de Buenos Aires en la distribución del producido del impuesto a las ganancias necesariamente implica una resignación del resto de las provincias".
El modelo de redistribución más extremo implicaría que el Fondo del Conurbano vaya completamente a la provincia de Buenos Aires y que el Fondo de Obras de Infraestructura, generado con el 4% de lo recaudado en Ganancias, se mantenga con una distribución de acuerdo a los coeficientes legales entre las 22 provincias restantes. Esto implicaría que la provincia de Buenos Aires reciba 38,1% más de coparticipación, mientras que el resto de los distritos en conjunto resignarìan el 9%.
Qué dicen algunos de los protagonistas
-Mauricio Macri (Presidente de la Nación): "La provincia (de Buenos Aires) tiene un reclamo genuino porque no se distribuyó el Fondo del Conurbano como correspondía".
-María Eugenia Vidal (gobernadora bonaerense): "Cuando se definió la coparticipación al principio de la democracia, se perjudicó a la Provincia y por eso se creó el Fondo. Buenos Aires aporta casi el 40% de los fondos nacionales mientras que recibe el 18%".
-Hernán Lacunza (ministro de Economía bonaerense): "La inequidad en la distribución de los fondos federales condena a la provincia de Buenos Aires a administrar miseria pese al esfuerzo fiscal que realiza".
-Juan Schiaretti (gobernador de Córdoba): “Lo que no se dice es que si bien Buenos Aires dejó de recibir
el Fondo del Conurbano junto
con Capital Federal, reciben
más 80 mil millones de pesos en subsidios anuales. Esos fondos también se deben incluir en la masa coparticipable”.
-Gustavo Bordet (gobernador de Entre Ríos): "No hay que olvidarse que en enero de 2016 se aumentaron 360% los recursos coparticipables para ellos (la provincia y la Ciudad de Buenos Aires), y a las provincias se viene aumentando nada más que un tres por ciento cada año"
-Gladys González (candidata a senadora de Cambiemos en la provincia de Buenos Aires): "Por años recibimos menos recursos y eso es injusto. Para que el país salga adelante se necesita a la provincia de Buenos Aires que es donde está la mayor cantidad de población".
Télam